likeMinded.
App Design

This app concept that I created, likeMinded., was in response to the lack of students that were involved with Murdoch University’s many clubs. This app would allow students to find clubs that aligned with their interests and find all the necessary information that they could want to know about a specific club.

The focus of this project was to learn about the importance of user experience design and how it can affect the process of creating a project. At the time of creating this prototype for likeMinded, Murdoch had 142 different clubs. These clubs fell into categories such as: “Arts and Entertainment”, “Education and Training”, “Environment, Energy, and Wildlife”, “Ethnic and Multicultural”, “Interests, Activism, and Awareness”, “Political”, “Religious and Spiritual”, “Sport and Recreation”, and “Veterinary”. We also focused on how developers keep apps running on Android and Apple stores and implemented monetisation strategies that would allow the app to keep running. In order to keep a person using our app, there was also the added element of push notifications to draw someone back into the app.

When coming up with my idea for likeMinded., I walked around Murdoch University’s campus to spring questions on people going about their business. I asked them a few questions I had prepared in relation to the student experience on campus. To get an idea of students’ social life, I asked them about if they had joined a club and why/why not. All of the students I had spoken to had not joined a club, and had similar answers such as lacking confidence or not knowing where to go for information on clubs. Based on this information I wanted to make students feel more confidence in reaching out and joining clubs, and perhaps a dedicated and trustworthy space for that information could help with that issue.



One of the most important aspects of app design is onboarding. It eases the user into beginning to use your app. For likeMinded., I went with the top-user-benefits model. This informs the user on what the app can offer them. The person using likeMinded. will learn straight away that Murdoch has a large range of clubs, they can tailor the app to match their interests, and they can always find meet-up locations on a map. The three main features of likeMinded. are: to directly join a club, to get in contact with the leader of a club, and to view meetup times and locations on a map. Making these options streamlined for the user will raise their confidence and encourage them to branch out and join groups. The potential stress of someone that isn’t very social might face is minimised because they can hide behind a screen before committing to a face-to-face meeting with a club. To keep this app running on various app stores, I added a monetisation strategy. Club members can pay to advertise their club events on the landing page of users. People that want to place an ad can make a two-week ad for $15 or a four-week ad for $27. To access this feature, the user will have an “advertise my group event” button at the bottom of their profile.



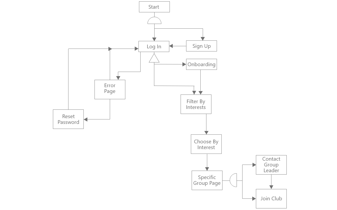
In the planning stage of creating this concept, I created user flows. This meant creating diagrams that would map out the paths that users were likely to take. I also created two error situations that would allow the user to resolve them. Doing this allowed for accurate placement of information architecture. After this I created wireframes. This meant creating what the user would see on the screen, except without colour and images. After this came the stage of adding in all the elements as it should look in a real app. In Adobe XD, the prototype was able to be tested by adding transitions to different screens when the user presses on buttons. When the first iteration of likeMinded.’s prototype was complete, I carried out user testing by asking people questions while they used my app. This was to get an idea for the usability of the app and the aesthetic appeal. Overall the testing was positive and only required making the error pathways more intuitive to solve.